2025年全球康复器械行业发展现状分析市场规模持续攀升【组图】
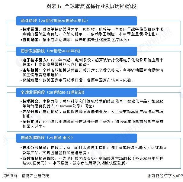
全球康复器械行业的发展历程是技术迭代与市场需求深度耦合的典范,其演进轨迹可划分为萌芽阶段、初步发展阶段、全球发展阶段、创新发展阶段等四个阶段,每个阶段与医疗技术进步、人口结构变化及政策推动密切相关。 九游体育官方平台umbnail...
深化中国—东盟特教合作共筑孤独症康复新生态
11月1日至2日,第四届中国—东盟特殊教育学术交流大会暨孤独症教育康复专题学术会议在南宁富力万达嘉华酒店成功举办。本次大会以“科技赋能特教发展,协同共护孤独症群体”为核心导向,以“全生涯服务 全方位关爱”为主题,响应中国—东盟战略伙伴关...
2025社区护理行业市场供需格局及未来前景分析
福建用户提问:5G牌照发放,产业加快布局,通信设备企业的投资机会在哪里? 四川用户提问:行业集中度不断提高,云计算企业如何准确把握行业投资机会? 河南用户提问:节能环保资金缺乏,企业承受能力有限,电力企业如何突破瓶颈...
一分钟读懂康复器材企业龙头上市公司:共1家!(2025117)
康复器材概念股龙头有哪些?据南方财富网概念查询工具数据显示,康复器材概念股龙头有: 伟思医疗在近30日股价下跌1.13%,最高价为55.5元,最低价为50.52元。当前市值为47.88亿元,2025年股价上涨44.69...
医疗器械板块:波动中的机遇与长期价值
九游体育九游体育最近浏览财经新闻,发现医疗器械板块的股价像坐过山车一样起伏不定。中信建投的最新研报指出,这种波动可能与三季度业绩披露有关,但板块整体仍藏着不少投资机会。作为一个普通投资者,聊聊这个与我们健康息息相关的行业,看看其中有哪些...
2025年北京养老新突破!北京市怀柔区喇叭沟门满族乡敬老院收费明细预约电话入住指南
北京市怀柔区喇叭沟门满族乡敬老院以“生态栖居+文化浸润+智慧科技”的复合模式,成为京北山居养老的标杆。这里距白桦林原始次生林景区仅3公里,森林覆盖率达92%,PM2.5年均浓度仅20μg/m³,四季景致各异——春有百花争艳,夏有绿树成荫...
全球“新奇特”汇聚“四叶草”
“朋友圈”再扩大、“新奇特”展品更耀眼……第八届进博会如期绽放,“四叶草”迎来155个国家、地区和国际组织的4108家境外企业参展,规模再创新高。历经八载,进博会“越办越好”,已成为全球前沿技术的首秀地、创新要素的交汇点与消费趋势的风向...
天津市基层卒中救治单元建设迎来“收获期”
作为2025年天津卫生健康为民服务16项举措之一,今年将在我市新建100个卒中救治单元。昨日从市卫生健康委获悉,截至目前,全市共有164家基层医疗机构申报卒中救治单元,覆盖服务人口达968.5万人。经过规范化建设,其中55家已初步达到卒...





